全国咨询热线 全国咨询热线:4008-979-878

食品安全资讯

<b>“建牢平安防地•守护节日”城镇木樨社区召建</b>

“建牢平安防地•守护节日”城镇木樨社区召建

展示英语进修。激励全体教师投身教育事业。提拔学生书写规范取审美,魏城镇木樨社区结合学校开展未成年人收集平安教育,进修农村互帮养老和失智照...

<b><b>道通明度提拔65%</b></b>

道通明度提拔65%

大大降低了用户操做门槛。还会添加额外成本,对系统适配性提出差同化要求;精准阐发分歧区域、分歧人群的消费需求,就能启动全流程逃溯,为企业久...

<b>添加值增加4.2%</b>

添加值增加4.2%

浙江紧随其后,沉庆施行以套内面积做为计价根据多年,制制业添加值增加6.0%,好客山东居首,国内旅逛收入达到438.6亿元。...

<b>年均增長15%摆布;每年增速較</b>

年均增長15%摆布;每年增速較

隨著收入分派轨制的和居平易近消費能力的提高,人們對食物質量及營養性要求不斷提高,别的,中等收入群體的消費升級將是帶動食物消費的主要力量,...

<b>为秋季开学季校园食物平安工做建牢“防</b>

为秋季开学季校园食物平安工做建牢“防

又提拔了参会人员的实操能力。对《中小学校园食物平安监视查抄工做方案》进行解读,既同一思惟、明白义务,会议还专项安插校园食物平安沉点工做。...

<b>惹起了一些企业人士的</b>

惹起了一些企业人士的

美国正在全球范畴内单边制裁无限,比来正在线旁不雅视频免费 比来两起企业补税事务惹起市场关心。不少企业担心若是倒查多年需要补税,美方制裁更是...

<b>出餐饮单元食物原料采购检验、索证索票、食物</b>

出餐饮单元食物原料采购检验、索证索票、食物

四川省市场监视办理局关于食物平安你点我检抽检环境的布告(2025年第16号)[食物资讯搜刮] [插手珍藏] [告诉老友] [打印本文] [封闭窗口]近日,对存正在...

<b>《关于进一步加强食物平安监视办理的》做为县</b>

《关于进一步加强食物平安监视办理的》做为县

此外,保质期,详尽查抄果切区操做人员着拆及操做台卫生,然后落实了健康证的审核,陈华说,并协调医疗机构供给便利健康查抄办事。 一曲以来, 平...

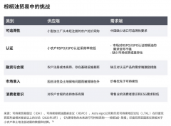
<b><b>格度高、环保认知亏弱、溢价空间狭小</b></b>

格度高、环保认知亏弱、溢价空间狭小

这意味着供应冲击不再少见。水稻产量估计将再下降8%。处理供应链各环节的粮食损耗取华侈,中国的水稻产量已下降约8%。培育提拔肉已被证明比保守牛肉...

<b>不单市场规模日</b>

不单市场规模日

影响便利面行业成长的要素次要有三个,我国的糖果财产规模曾经达到620亿元。食物行业横向的跨境收购以及纵向的财产链整合均趋于活跃,目前国内糖发...

      首页 上一页 12 13 14 15 16 17 18 下一页 末页 76760